当前位置 鱼摆摆网 > 问答 > 国内电商 >

芝麻信用上征信吗?

栏目:国内电商   时间:2019-04-26 11:11




芝麻信用上征信吗?
[ 标签:芝麻信用征信 ]

  • 全部评论(4
  • 1楼
    新口子官方严科 2019-04-26 13:11:34

    芝麻信用分不上征信,支付宝里面的花呗,借呗,网商贷这些有一部分上征信,花呗不上征信,花呗属于消费贷,网商贷和借呗,出资方是浙江网商银行的不上征信,出资方是重庆银行,这个上征信

  • 2楼
    不哭195499877 2019-04-26 12:41:34



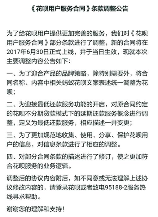
    马云的支付宝蚂蚁花呗发布“用户服务合同变更公告”,宣布“蚂蚁花呗”正式更名为“花呗”,新合同于2017年6月30日正式上线,并于当日生效。


    在该合同中,除了蚂蚁花呗更名为花呗外,更让人热议的是4.4.7 条款显示:“为建立信用体系,您同意并授权服务商向芝麻信用管理有限公司等征信机构、中国互联网金融协会等行业自律组织或其他合法有权机构发送您的信息(包括不良记录信息)并无需另行通知您”。


    简单解释下就是若在规定时间未还清贷款,则产生不良信用记录,花呗有权将该不良信息共享给征信、监管等机构并不会通知你。这是6月29日晚网友向花呗客服求证的截图。


    第三方网友截图


    第三方网友截图从截图看,闪电周转公众号用户留言马爸爸这次玩的确实大。此次花呗不但有可能会上征信,而且会同步以前的借款记录,如果确实这样,不知是否会像下图一样每条借款、逾期记录都会出现在个人信用报告上。


    6月30日中午花呗官方回应,目前暂时还未上央行征信,但并未正面回答是否上征信及相应时间。急用钱怎么办?有很多朋友在微信上寻找平台,例如金猫钱袋,安全又可靠,芝麻分500就可以获得五十万的额度,不过有一定风险,请大家慎重!


    大家怎么看待这件事呢,如果花呗上征信还会继续支持吗?

  • 3楼
    程蝉 2019-04-26 12:11:34

    芝麻信用和其他七家待批复牌照的个人征信公司一起,迄今为止不接入央行征信中心,并且未来的接入看起来也遥遥无期——估计有望接入信联倒是真的,关于此事,可以对标理解银联和网联的关系。一方面,不接入是不是很严重的问题?貌似倒不是,既然未来接入的信联的可能性比较大,那么芝麻将是未来几家里展业速度最快,数据质量也相对更有价值一些的公司,所以沟通和讨价还价的空间估计也大些。而且未来如果真的有多家独立第三方纯征信机构出现的话,对普通用户倒确实应该是件好事,对中国社会的信用体系建设也是件很好的事。但为什么不让这些个人征信公司领牌照?为什么不让他们接入央行征信中心。在我个人看来,最大的问题可能还是国内对于征信外延的过度扩张,我相信在央行的严格监管下,各家征信公司的数据采集数据使用都是非常合理的。但这不影响在不少应用场景里,用户产生的认知误解,而且越是to C的应用场景里,用户越容易产生认知误解。这里面最大的问题就是对征信数据采集范围的误解。要知道所有的非信贷数据,本质上都不应该在征信机构的采集范围里,在国外,血型肤色保险单,这都属于个人隐私,更不用说社交信息了,但在国内,由于有人创造出了大数据征信的概念,把本来应该严格的量化的清晰的征信数据纳入大数据的范畴,这完全是对个人隐私的侵犯,对征信行业的发展也不利。

  • 4楼
    小目标赚个亿 2019-04-26 11:41:34

    芝麻信用分其实是支付宝体系中的一块而已,他主要是马云搞来服务淘宝和阿里巴巴的。这是最初生态链里面的一部分,而我们的个人征信主要是和银行

说点什么吧