当前位置 鱼摆摆网 > 教程 > 有赞知识库 >
有赞汇率通:根据汇率实时改价,解决外汇波动烦恼!
作者:肖钦 2020-02-13 18:14
微事云参赛团队凭借在开发者大赛自主命题中优质的表现,以应用【汇率通】晋级决赛,现在登录有赞应用市场,可享受0.1元购买优惠。
应用的核心亮点
- 商品价格可以批量根据货币汇率进行修改。
汇率通支持商品价格根据商品货币汇率进行自动化批量改价,适用于店铺内涉及海外商品种类较多或大型的海外购店铺,如服装、化妆品、家电等等,根据货币汇率自动批量修改商品价格,省时省力、效率高、不易出错。
- 可以实时呈现商品汇率信息。
汇率通支持实时查看店铺商品价格修改记录、当前商品汇率设定等信息,以便商家根据货币汇率变化、商品价格修改记录等数据进行分析,实时调整销售策略,提前制定战略规划。
应用介绍
汇率通:一款专门针对存在海外商品较多、多国渠道商品混乱、价格调整频繁,数据杂乱、整理繁琐等问题困扰的店铺商家开发的一款自动化商品管理工具。
支持单个商品价格根据货币汇率实时自动变更价格;
支持批量商品的价格根据多国货币汇率进行自动化价格转换;
可设定警戒值,避免因货币汇率浮动较大而导致商品价格过低造成损失;
支持商品汇率数据化呈现,以便进行数据分析;
开发者介绍
微事云是一家专门为企业提供跨系统数据打通,数据处理,数据呈现,业务流程梳理、业务逻辑判断、用户信息交互等定制化开发服务的公司,目前已实现超过100家平台的数据互联互通,我们能根据企业个性化的业务需求,为企业定制无代码敏捷集成开发,渐进式搭建企业中台,用最低的成本、最短的时间、最高的效率来满足客户的需求。
应用购买及使用
如何快速找到汇率通
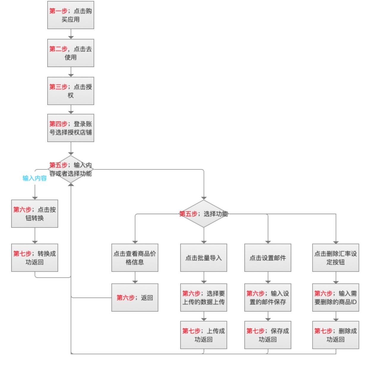
首先进入有赞应用市场,搜索「汇率通」找到应用。如果您还不清楚「汇率通」的实际功能操作,所以想试用一下该应用的话,只需要 0.1 元去订购开发者提供的试用版,即可解锁七天这款工具的所有功能。
如何进入汇率通
方式一:订购成功以后,在有赞应用市场,点击右上角自己ID处会显示【个人中心】,点击进入【个人中心】后找到【我的应用】,看到店铺所订购的【汇率通】点击【去使用】按钮即可进入应用;
商家可以在微商城后台【应用】-【我的应用中心】-右下角查看我的全部应用【第三方应用】中找到您已订购的【汇率通】应用并点击去使用。
如何使用汇率通
汇率通功能强大,但是操作简单容易上手:
详细使用流程:
点击「去使用」,进入应用授权界面
授权登录成功后进入应用首页(下面详细介绍功能操作)
一、单个商品价格根据货币汇率实时修改步骤
1、依次输入商品ID、转换的货币代码、商品价格修改的警戒值然后点击转换。
2、点击【转换】按钮后进入确定页面
点击【返回】按钮就返回首页,点击【确定】按钮就提示转换成功
之后就可以在店铺后台查看商品价格是否转换成功
如果不知道自己的商品ID、货币代码、警戒值这些是什么?请点进去查看。
单个商品汇率转换,是不需要输入商品价格的,因为应用会自动获取当前的商品价格,然后在根据设定的商品货币汇率进行转换,除了在店铺后台能看到商品价格发生了变化外,应用里面也是能看到的。
二、查看商品信息
1、点击【查看商品信息】按钮进入数据仪表盘,就能看到刚才修改的记录了。
2、这里我们能看到刚才我们设定的单个商品数据,点击最下面的【返回】按钮回到首页。
三、批量导入
1、首先点击【批量导入商品模版】下载模版,根据批量导入商品模版填写自己的商品数据,只需要操作一次就能熟练,之后点击【选择文件上传】按钮选择自己刚填好的文件,然后点击【上传商品信息】按钮进行上传。
2、批量上传成功之后会跳转至上传成功提醒,点击【返回】按钮返回首页,系统默认是每小时循环更新一次。如果要查看自己刚上传的数据,就需要稍等一会,数据循环处理需要一点时间~
四、设置收信邮件
1、点击【设置收信邮件】进入设置,在输入框内输入自己要接收邮件的邮箱,然后点击【保存】按钮就可以了。
2、当我们设定的商品价格汇率浮动超过了设定的警戒值,就会发送邮箱提醒。
五、删除商品汇率设定
1、点击【删除商品汇率】按钮进入删除商品汇率设定页面,当有商品的汇率设定需要删除时,就在输入框内输入商品ID就能删除。
2、如果发现删除的汇率设定错了很多可以不用删除,直接再批量上传一份文件,应用会根据上传文件数据中的商品ID,替换已经存在的数据。如果确实要删除很多数据,或者有其他问题请联系应用管理员。
- 全部评论(0)



