当前位置 鱼摆摆网 > 教程 > 跨境电商 > shopee虾皮 >
shopee商家——关于印尼小语种客服处理售后问题流程通知
作者:鱼摆摆 2019-12-06 17:36适用站点:印尼站点
生效时间:2019年1月28日
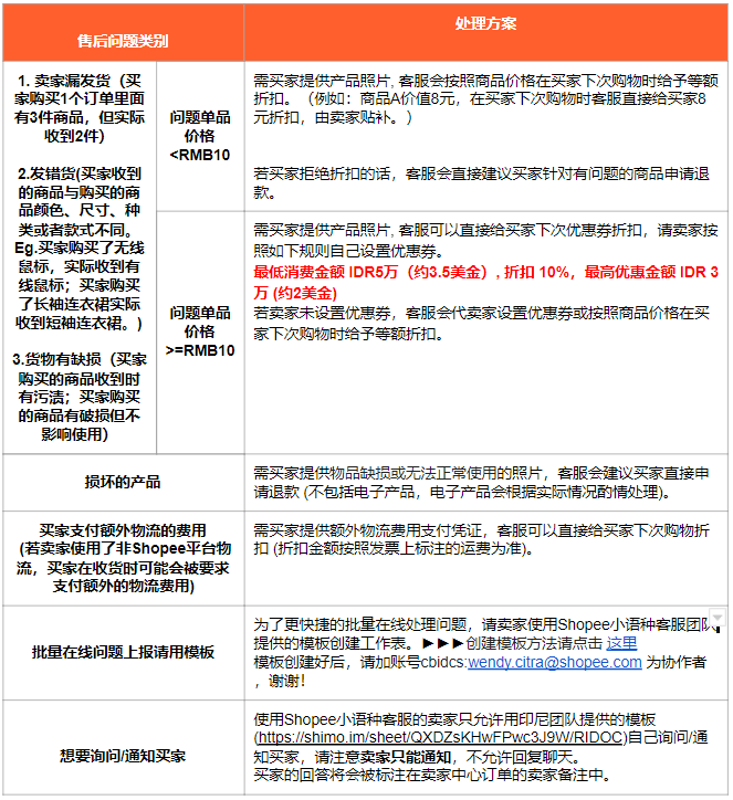
为了更好地帮助印尼站点小语种客服以及跨境卖家和当地买家之间的沟通。自2019年1月28日起,印尼站点小语种客服将按照以下流程处理售后相关问题:
创建模板方法请点击 这里:https://shimo.im/docs/AmWIfZeIuhAdq1jV
印尼团队提供的模板:https://shimo.im/sheet/QXDZsKHwFPwc3J9W/RIDOC
注: 针对部分卖家未事先设置好产品属性供买家选择的产品,买家在购买时自行备注所需产品属性(如颜色、型号等),买家收到的货物与备注不符向客服咨询时,客服可直接建议买家申请退款或者给予买家与其购买产品等额的购物折扣,买家可在下次购买时进行折扣。因此,建议卖家事先设置好店铺产品的属性,方便卖家选择!
若有任何疑问,详情请咨询所属客户经理!
[ 标签:印尼shopee ]
- 全部评论(0)
说点什么吧




