当前位置 鱼摆摆网 > 教程 > 京东开店 > 京东知识库 >
京东助力粉丝智能分析——品牌粉丝运营中心上线啦!
作者:肖钦 2019-09-17 10:13众望所归,数坊-品牌粉丝运营中心上线啦!快快奔走相告吧~
什么是品牌粉丝?
用户关注店铺即成为店铺粉丝,各个主营某品牌商品的店铺粉丝的汇总,即为该品牌粉丝。
什么是品牌粉丝运营中心?
商家可进行品牌粉丝资产管理的平台,包含:
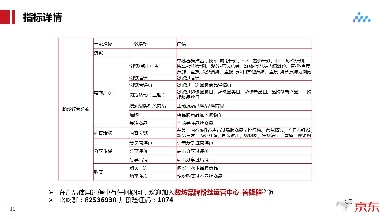
数据看板:包含粉丝活跃、流失、行为、贡献等各类指标,可直观反映对品牌粉丝运营效率与价值,并基于数据分析制定运营策略;
精准营销:通针对粉丝进一步圈选人群,进行定投触达;
子品牌间流转:主品牌下各子品牌粉丝可进行流量互导。
在哪里使用?
登录数坊后台即可使用:https://4a.jd.com
详细介绍如下:
[ 标签:京东服务 ]
相关文章
淘宝创业一对一孵化,合同保底年赚10万以上!
怎样经营服装店的技巧(服装店的营销策略和方法)
京东商家服务保障升级—服务大厅2.0上线
京东:服务社区中心落户北京温泉镇
京东开放平台“全国联保”服务是什么?如何开通退出?
京东效期无忧服务是什么?如何开通退出?
京东服务帮深耕精细化运营,打造类目专属服务商资源池
做最了解JDP的人——京东服务帮平台升级,电商代运营正式进入3.0时代
视频京东开店流程服务市场05京东无线互动引流
视频京东开店流程服务市场06 客户关系管理
视频京东开店流程服务市场01玩转智慧会员营销
视频京东开店流程增粉工具介绍-isv工具
视频京东开店流程服务市场04一键式圈选复购人群
视频京东开店流程服务市场03年货节如何圈选老客复购
- 全部评论(0)
说点什么吧

